MANUAL Nº 7/PROPLAN/UFFS/2017
						
				    	Manual de acesso ao perfil de Protocolista.
						
			    		
							
						
					    
					        
         
					        
					    
						
						
						
						
						
						
						
					    
				    
					
					
					
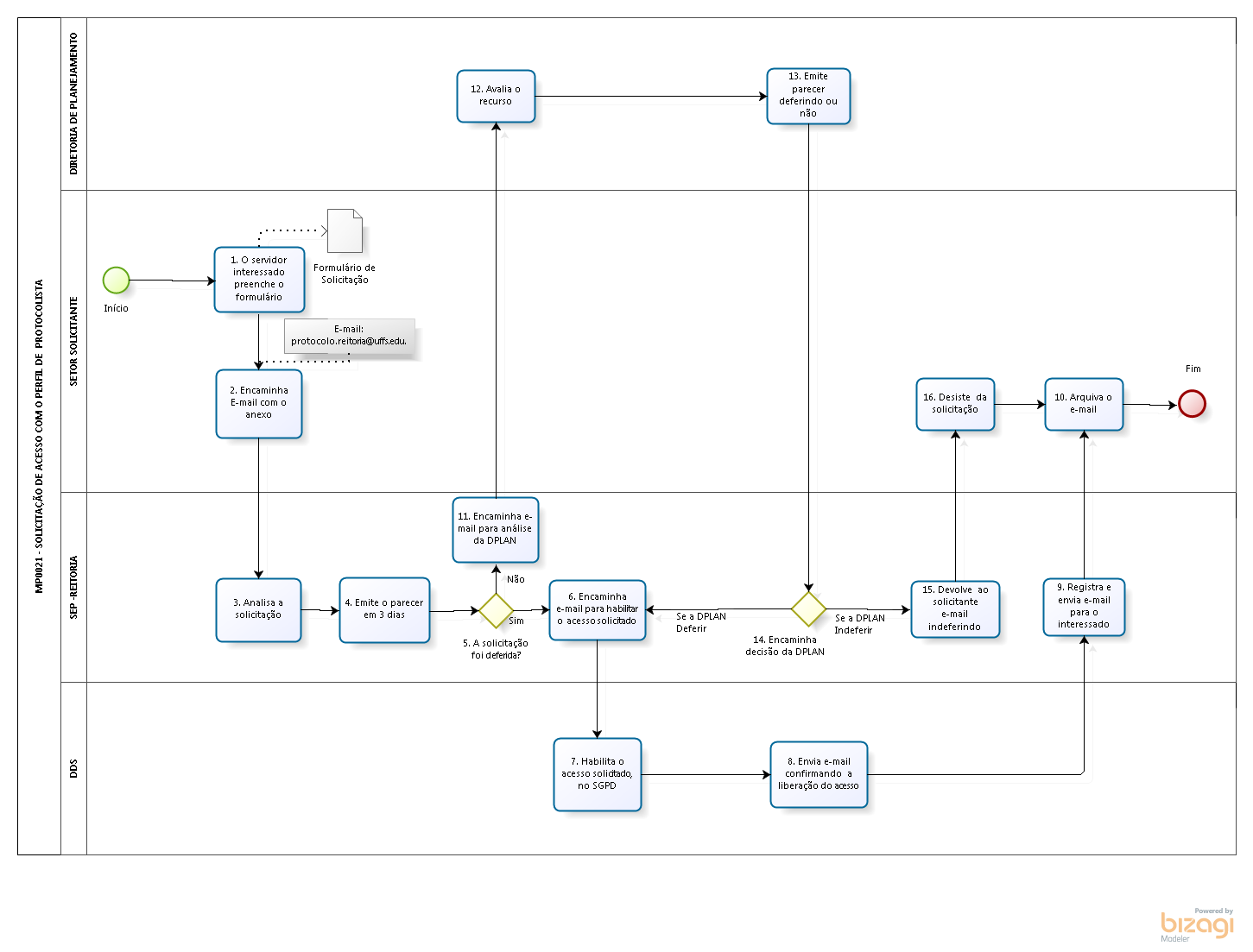
As solicitações para acesso/exclusão de perfil de protocolista no Sistema de Gestão de Processos e Documentos – SGPD, ocorrem de acordo com o Fluxo de solicitação de acesso ao perfil de protocolista (Anexo I).
Para obter o acesso ou solicitar a exclusão do perfil de protocolista, preencha o Formulário de solicitação de habilitação ou exclusão de acesso ao SGPD (Anexo II).
								Data do ato: Chapecó-SC, 15 de dezembro de 2017.
								
								Data de publicação:  15 de dezembro de 2017.
							
								Charles Albino Schultz
								
								Pró-Reitor de Planejamento
							
 Google Translate
Google Translate





